首页
重要通知
表格下载中心
公告栏
参会须知
展会动态
广交会指南
今天是:
当前位置:
参会须知
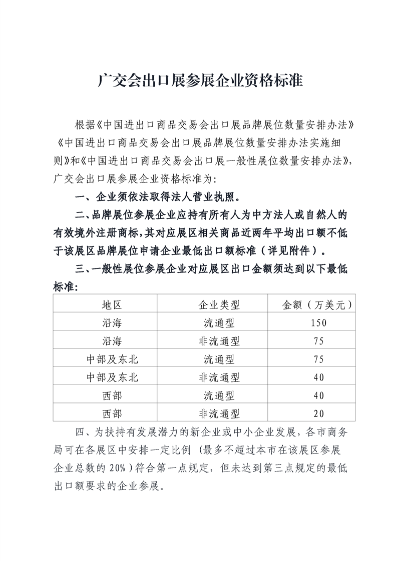
广交会出口展参展企业资格标准
-------------------------------------------------------------------------------------------------------
发布时间: 2025-11-10 15:31:33 ( 河北省交易团 )
展会动态
更多>>
关于召开中国轻工工艺品进出口商会
浙江发布海外知识产权纠纷应对典型
国务院公布《国务院关于涉外知识产
国家知识产权局:完善涉外知识产权
漫谈知识产权保护
2025杭州国际智能网联新能源汽
2025中亚(霍尔果斯)商品贸易
瑞幸泰国“被山寨”案反转胜诉,中
2024境外展会知识产权纠纷应对
中小企业海外知识产权布局、风险防
广交会指南
更多>>
|
关于我们
|
加入收藏
|
设为首页
|
红叶酒店
COPYRIGHT © hyhotel ALLRIGHT RESERVED 河北省商务厅驻广州办事处
冀ICP备09031350号-5
E-MAIL:bsc@hyhotel.com.cn
PHO:(020)86349995 FAX:(020)86347982,86348285 POST:510403